Tentang Kami

Portal Satu Data Kementerian Luar Negeri dikembangkan dalam rangka melaksanakan amanat Peraturan Presiden Nomor 39 Tahun 2019 tentang Satu Data Indonesia. Portal Satu Data Kementerian Luar Negeri merupakan salah satu penerapan e-government dalam pemanfaatan teknologi informasi demi terwujudnya tata kelola pemerintahan yang transparan dan akuntabel.

Wali Data

Wali Data

Satuan Kerja pada Kementerian Luar Negeri yang melaksanakan kegiatan pengumpulan, pemeriksaan, dan pengelolaan data yang disampaikan oleh Produsen Data serta menyebarluaskan data.

Produsen Data

Satuan Kerja pada Kementerian Luar Negeri yang melaksanakan kegiatan pengumpulan, pemeriksaan, dan pengelolaan data yang disampaikan oleh Produsen Data serta menyebarluaskan data.

Produsen Data

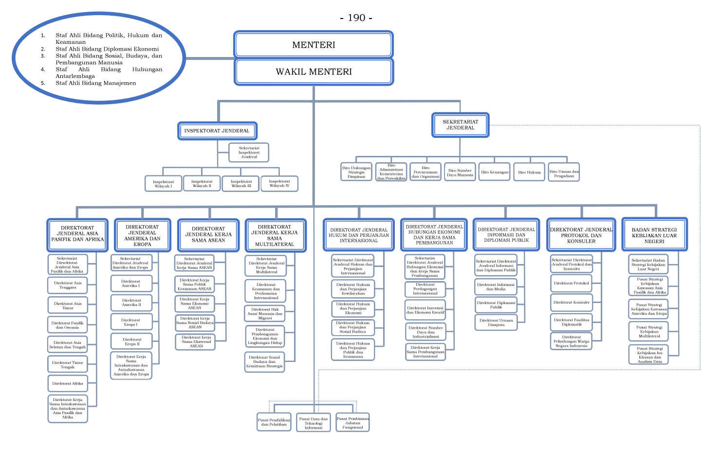
Struktur Organisasi

Struktur Organisasi

Kontak Kami

Kontak Kami

Jalan Pejambon No.6 Jakarta 021-3441508

Informasi dan Layanan Pengaduan walidata@kemlu.go.id

Kebijakan Terkait

Kebijakan Terkait

Aplikasi Terkait